住建部通知|一级造价工程师(土建 / 安装)注册管理全细则

各省、自治区住房和城乡建设厅,直辖市住房和城乡建设(管)委,新疆生产建设兵团住房和城乡建设局,国务院有关部门造价工程师注册管理机构:
为贯彻落实国务院深化“放管服”改革要求,提高审批效率,方便企业服务,按照《住房和城乡建设部关于修改;工程造价咨询企业管理办法;注册造价工程师管理办法的决定》(住房和城乡建设部令第50号),进一步规范土木建筑工程和安装工程专业一级造价工程师初始注册、变更注册、延续注册、增项注册、注销注册和遗失补办等注册管理工作,现就有关事项通知如下:
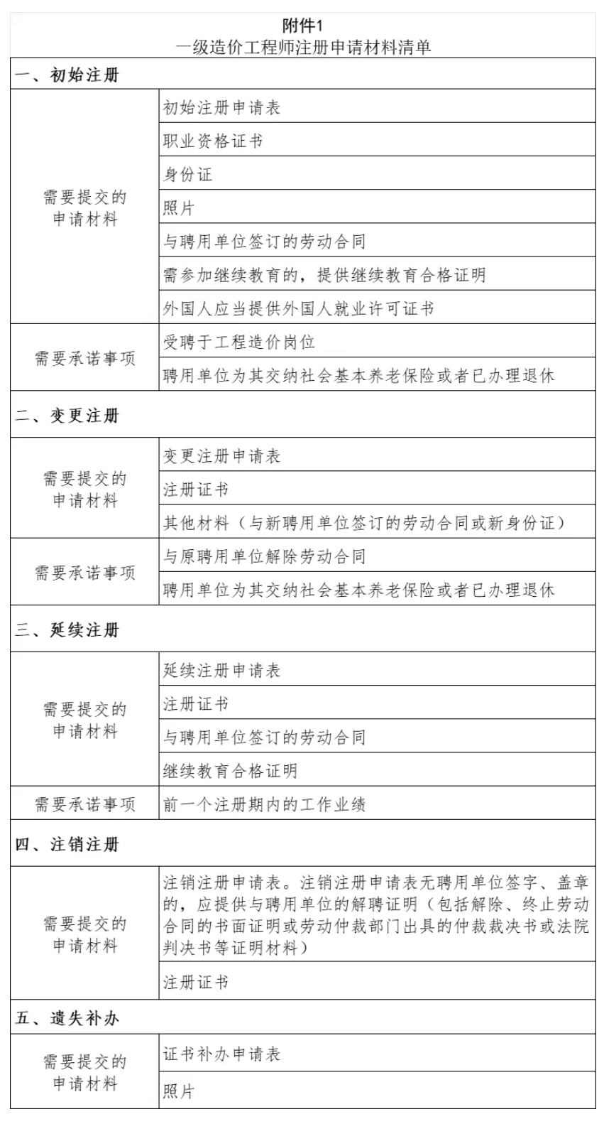
一、申请。一级造价工程师注册实行网上申请,申请人登录注册造价工程师管理系统(以下简称管理系统),按照提示要求在线填写申请信息,自动生成申请表,打印并签字、加盖聘用单位印章,上传相关材料(材料清单见附件1)扫描件(或照片)。不需提供书面申请材料。
二、受理。管理系统收到申请人提交的网上申请材料即为受理。
三、审批。我部自受理之日起20日内对申请一级造价工程师初始注册的材料提出审批意见,并在门户网站公示、公告。我部自受理之日起10日内对申请延续注册、注销注册和遗失补办的一级造价工程师作出决定,申请人可在管理系统中查询审核状态及结果。
一级造价工程师注册证书由住房和城乡建设部用印,加盖省级住房和城乡建设主管部门或国务院有关部门造价工程师注册管理机构钢印。
四、增项注册。已注册一个专业的一级造价工程师,申请第二专业注册时,注册程序按照初始注册办理。第二专业准予注册的,单独核发造价工程师注册证书,两本证书有效期分别计算。
五、变更注册。变更包括变更聘用单位、身份证号码正常升位和变更聘用单位资质证书情况。注册信息发生变化的一级造价工程师应在两个月内提交网上变更申请。
省级住房和城乡建设主管部门或国务院有关部门造价工程师注册管理机构收到网上申请材料后,10日内通过管理系统作出决定。准予变更注册的,由省级住房和城乡建设主管部门或国务院有关部门造价工程师注册管理机构在其注册证书变更注册登记栏填写变更信息,加盖印章。
执业单位多次变更的一级造价工程师,变更申请间隔无时间要求。
注册两个专业的一级造价工程师注册信息发生变化,应同时提交两本证书变更注册申请,省级住房和城乡建设主管部门或国务院有关部门造价工程师注册管理机构应合并办理变更手续。
六、注销注册。申请注销注册的一级造价工程师应登录管理系统在线填写申请信息,并上传注销注册申请表扫描件(或照片)。
注销注册申请表无聘用单位签字、盖章的,申请人还应提供与聘用单位的解聘证明(包括解除、终止劳动合同的书面证明或劳动仲裁部门出具的仲裁裁决书或法院判决书等证明材料)。
注销注册的一级造价工程师,由省级住房和城乡建设主管部门或国务院有关部门造价工程师注册管理机构收回其注册证书。
七、继续教育。一级造价工程师一个注册有效期内继续教育学时应不少于120学时。注册两个专业的一级造价工程师继续教育学时可重复计算。
继续教育包括:有关国家机关、行业协会等单位组织的面授培训、远程教育(网络)培训、学术会议、学术报告、专业论坛等活动。
注销注册或注册证书失效后重新申请注册的一级造价工程师,自重新申请注册之日起算,近4年继续教育学时应不少于120学时;自职业资格证书签发之日起至重新申请初始注册之日止不足4年的,应提供每满1个年度不少于30学时继续教育学习证明。
职业资格证书签发之日起1年(无签发日期的,自批准之日起18个月)后首次申请初始注册的一级造价工程师,应提供自申请注册之日起算,近1年的继续教育合格证明,继续教育学时不少于30学时。
八、外国人和港澳台地区居民注册管理。外国人和港澳台地区居民在内地大陆申请一级造价工程师注册,注册要求及申请程序与内地大陆注册人员一致,外国人还应提供外国人就业许可证书。
二级造价工程师注册管理有关事项由省级住房和城乡建设主管部门制定。本通知自发布之日起实施,此前有关规定与本通知不一致的,按本通知规定执行。
附件:
1.一级造价工程师注册申请材料清单



